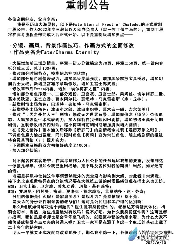
全屏
首页
>
FateEternal Frost of Chaledea
>
公告,以及摸鱼图
关灯
章节
上一话
下一话
《FateEternal Frost of Chaledea》目录
精品
推荐
第115话 - 生而为人
血族Bloodline
第03话
游人贤者
第99话最终话
神幻拍档
呆头农场21(05)
呆头农场
第43话
CROSSANGE天使与龙的轮舞
第71话3 强化闪灵
无限恐怖
第282话
天才麻将少女